Early Nurture Program in Odoo – Smarter Onboarding & Early Performance Evaluation
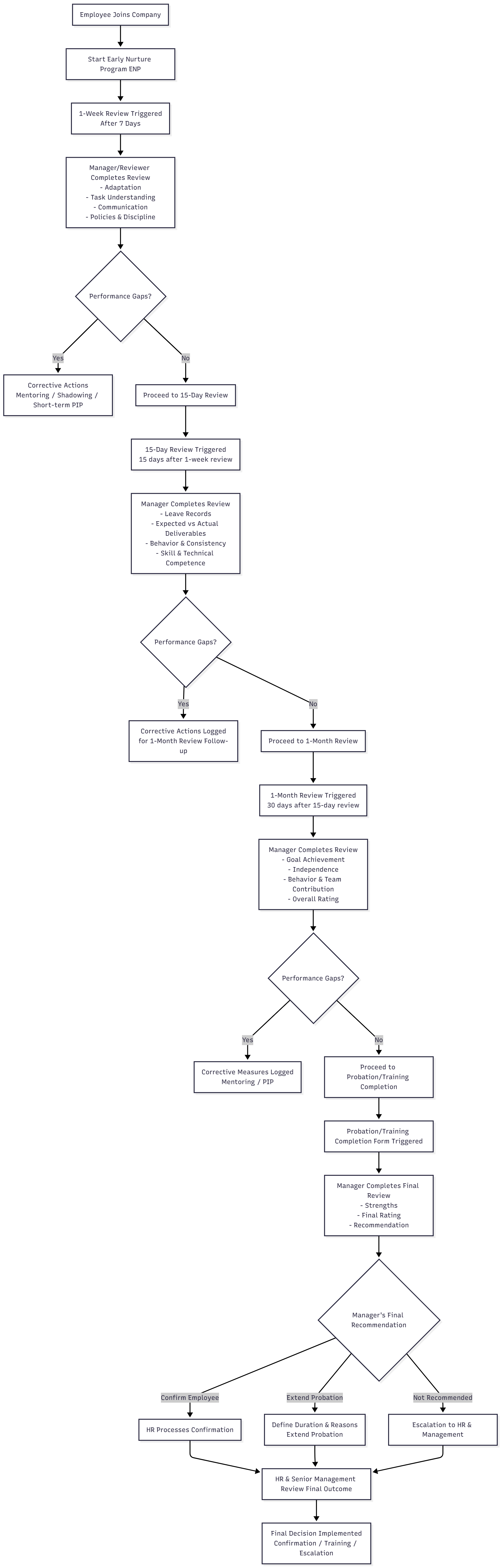
The Early Nurture Program is a structured review and mentoring system built inside Odoo. It helps managers and HR track the first month of every new employee with clarity. Each review stage captures progress, learning curve, discipline, and alignment with goals. Automated reminders and guided feedback loops ensure that new joiners get the support they need from the first day. The program helps companies detect issues early, guide employees better, and make informed decisions at the end of the probation period.
Team
3–4 Members
Duration
2-3 Months
Industry
HR Tech / Employee Development
Product Overview
The Early Nurture Program is a structured onboarding and early evaluation system built inside Odoo. It guides managers and HR through a four-stage review process that tracks a new employee’s adaptation, learning curve, discipline, deliverables, and overall behavior during the first month. Each stage captures role understanding, communication, progress against goals, attendance insights, and professional conduct. Once all reviews are completed, Odoo compiles the feedback for HR and management to confirm, extend, or reconsider the employee’s position. The program creates a smooth onboarding journey, reduces early performance issues, and ensures fair, data-backed decisions for every new hire.
How Does It Work?
The Early Nurture Program runs through four guided review stages inside Odoo. Each stage checks how well a new employee is adapting, learning, and meeting early expectations. Managers share structured feedback. HR tracks deadlines. The system sends automatic reminders to keep everything on time. After the final review, Odoo compiles all inputs so HR and management can make a clear, data-backed decision on confirmation, extension, or extra support.
User Cases
- HR Teams –Automates early performance reviews, deadlines, reminders, and documentation for new employees.
- Manager Review Workflows –Helps managers evaluate adaptation, learning, discipline, and role understanding at each stage.
- New Employee Onboarding –Provides managers with real-time visibility into progress, trends, and the quality of contributions across teams.
- Probation Confirmation Process –Provides a complete evaluation trail for confirmation, extension, or corrective action decisions.
- Performance Issue Detection –Identifies early behavioral or performance gaps before they turn into bigger problems.
Benefits
- Early Detection of Performance Issues – Assists HR and managers in identifying performance or behavioral problems sooner (within days, as opposed to months).
- Reduced Employee Turnover – Lowers early turnover by providing new hires with ongoing check-ins and timely mentoring.
- Consistent and Equitable Performance Reviews – Guarantees equitable reviews across departments, managers, and employees.
- Automated Reviews and Notifications – Provides built-in notifications and deadlines to eliminate follow-ups.
- Data Driven HR Decisions – Provides history of a complete review for confirmation, probation checks, or additional training.
- Odoo HR Integration – Automatically brings in employee, manager, attendance, and vacation logs.
- Stages Review Forms – Review forms designed for 1 Week, 15 Day, 1 Month, and Completion of Probation stages.
- Automated Reminders – Sends a timely reminder to the managers and reviewers for evaluations that need to be done, or are overdue.
- Performance Evaluation Engine – Captures ratings from evaluations, insights about behaviors, performance against goals, and notes on each stage.
- Role-based Access Control – Ensures only HR and authorized managers can submit or approve reviews.
Challenges
No Structured Early Performance Tracking
New joiners were evaluated informally during their first month, leading to inconsistent onboarding and unclear expectations.
Missing Timely Feedback and Follow Ups
Managers often delay reviews, causing late interventions and overlooked performance gaps.
Zero Automation for Review Cycles
All reminders, forms, and follow-ups had to be tracked manually, slowing down the entire evaluation workflow.
Lack of Transparent, Centralized Review Data
Feedback, goals, attendance data, and review notes were scattered, making final probation decisions difficult.
No Standard Probation Decision Framework
Managers relied on subjective judgment, with no unified system for confirmation, extension, or exit decisions.
Solutions
Four-Stage Review Workflow in Odoo
A guided four-stage evaluation process was created: 1 Week, 15 Days, 1 Month, and Probation Completion.
Automated Reminders and Deadline Tracking
Odoo sends real-time reminders to managers and HR, ensuring on-time reviews and zero delays.
Auto Synced HR Data and Smart Forms
Employee info, attendance, and leave records auto-populate review forms for faster, accurate evaluations.
Centralized Review Dashboard with Audit Trail
All feedback, goals, ratings, and comments stay in one place with complete visibility for HR and management.
Data-Backed Probation Decision System
Odoo compiled all review inputs into a single summary so HR and management could make clear confirmation or extension decisions.
Outcome
Features
The Early Nurture Program comes with structured tools inside Odoo to guide every review stage, track progress, and support new employees from day one. Here are some key features:
Centralized Multi-Stage Review Workflow
Automated Reminders and Deadline Tracking
Auto-fetched Employee, Manager, Leave, and Attendance Data
Structured Scoring and Feedback Forms
Role-Based Access and Controlled Review Actions
Probation and Training Confirmation System

DreamSoft4u
delivers innovative, customized IT solutions that streamline operations, optimize performance, and maximize ROI. Here’s why investors choose us as their trusted partner
20+
Years Experience
1000+
Satisfied Customers
24/7
Continuous Support
249+
Professional Staff
Create a High-Performance Onboarding Experience
Support new employees with clarity, structure, and real-time guidance.
LAUNCH THE ENP SYSTEMWhat Our Customers Say
Nino gorgia
SmartDocs
DreamSoft4u delivered an excellent quality of work at pocket-friendly pricing. They agreed to develop an EMR-EHR-PHR solution with our frequent change requests and bug reports during the development phase. But the team stayed polite during the communication and asked for frequent feedback. Working with them was a pleasure, and their hard work is highly appreciated.
Nitin Chooda
IntouchEMr
Considering DreamSoft4u’s more than 15 years of experience in healthcare software development, I outsourced my mHealth app’s dream project. Not only did they meet my expectations, but they also handed me over a best-in-class mHealth solution competent to combat other contenders in the market. That too at a cost-effective pricing and faster time to market.
Rick Tran
EPIC EMR Integration
Great working experience with DreamSoft4u. Very responsive and very professional. Not only do they understand your needs, but they also suggest the best possible options to expand your project reach. Happy to work with them and will surely give them my next projects!!
Kem Tolliver
MRCS
I am completely satisfied with the work done by DreamSoft4u. They delivered me the same what I expected, a bespoke quality product at budget-friendly pricing. Great team, experienced and skilled developers, highly recommended
Michel.J. Kaldesh
Cyomed
Choosing DreamSoft4u for my custom healthcare software solution was the right choice, and working with them was a pleasure. I strongly recommend DreamSoft4u for any healthcare software solution or mobile app development need as they possess vast experience and a team of experienced developers in the healthcare industry.
Rich Blanton
Sniffle
The team of DreamSoft4u is very knowledgeable in Telemedicine app development. I hired them for my telemedicine app development project, and they delivered the same as I expected. I highly appreciate DreamSoft4u’s work and recommend them as the best telemedicine app development company.




